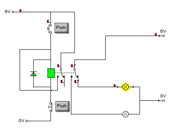
El relé es un interruptor que conecta o desconecta un circuito mediante un electroimán. Este dispositivo está formado por un electroimán (bobina de hilo de cobre aislado más un núcleo de hierro dulce), un sistema de palancas que son atraídas o no según se alimente al electroimán con una corriente.

Hay que distinguir dos circuitos independientes dentro de un relé. Un circuito de alimentación de la bobina del relé y otro circuito que alimenta a sus contactos. Estos circuitos pueden ser alimentados a distinta tensión.
El símbolo eléctrico es:

En el relé de 2 circuitos hay que distinguir los siguientes pines de conexión:
- 2 pines de alimentación de la bobina.
- 2 pines de entrada de corriente (comunes)
- 2 pines de salida de la corriente (Normalmente Cerrados)
- 2 pines de salida de la corriente (Normalmente Abiertos)
Nota importante: Los contactos Normalmente Cerrados son aquellos que están conectados al común (cerrados) cuando la bobina no está alimentada.
Los contactos Normalmente Abiertos son aquellos que NO están conectados al común (abiertos) cuando la bobina no está alimentada.


